企业邮箱
首 页
关于我们
集团简介
企业荣誉
聚焦建工
新闻中心
通知公告
人事招聘
招商招租
招标公示
招聘公示
产业领域
党群工作
建工群团
纪检监察
建工工会
党史学习教育
分子公司
建设公司
房开公司
四川融合供应链
内江国际酒店
筑石公司
建工远大
四川博达
盛泰商贸
建工商管
国信地产
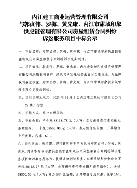
房屋租赁合同纠纷诉讼服务项目中标公示
子分公司
SUB BRANCH
国信地产
建设公司
房开公司
四川融合供应链
内江国际酒店
筑石公司
建工远大
四川博达
盛泰商贸
建工商管
建工商管
房屋租赁合同纠纷诉讼服务项目中标公示
发布时间:2025-11-07 | 点击量:1608
上一条:
内江建工商业运营管理有限公司关于甜文化馆室外排污管
下一条:
诉讼服务项目中标公示